当前位置: 首页 > 实用资料 > QUAD II输出变压器的修复数据

文章分类

浏览历史

QUAD II输出变压器的修复数据
左增军 / 2024-09-28

 

   一代名机QUAD II,让很多人爱不释手,尤其是早期的产品,无论收藏、实用都有一定价值。

 
  从图中大家可以看到,这部机器设计的非常紧凑,无论是电子管发出的热量还是变压器自身的热量,都让拥有这部机器的人“发烧”,直接导致变压器容易坏。这款输出牛,到目前我修复了差不多有7-8对,均为早期年代的产品,有一对是被别人鼓捣过的。
 
 
 
 
 
 
 
 
 
 
 
 
 
 
  维修古董变压器,说容易也很容易,说不容易也很不容易。怎么这么说呢,容易的是,古董变压器的绕制不算太复杂,不容易的是,想要完好的复原原设计可以说比较难,每个细节都要留意。每次拆解,都需要详细记录,线径、垫纸层数、垫纸厚度等等详细测量。然后根据拆解情况,结合电路进行分析,做好总结。我觉得只有懂得电路设计思路,才能更好的重绕变压器。简单的按照拆解数据重绕,可能也只是“制作”了一个。假如明了整体设计思路,再细致、精准的重绕,会让复制的变压器更完美。
 
  QUAD II输出功率15-20W,配套的这个输出牛应该算是比较精致的,铁芯面积只有一英寸(25.4mm*25.4mm),初级电感只有几H,且发热发烫在所难免。
  这里我说说QUAD II输出牛上的一个小尾巴阑尾的用途:
 
 
 
  这个几十圈的小线绕电阻,是做什么用的呢?接线图见上图。紧贴在线包的外侧,好像是温度保险一样。根据接线图,串连在第一段次级的首端。经过分析,我认为这个小电阻,主要作用就是均流保护(就像并联管子有均流电阻一样),因为第一段次级紧靠内圈,绕组内阻比较小,加上内圈散热不好,容易引起恶性循环导致整体变压器出现问题。,可以想像发热是肯定的。
  十年前我最初修复这个QUAD输出牛的时候,对这个小尾巴不是很了解,也不感兴趣,觉得小题大做,但是限于忠实原设计,我还是给用上了。有一次给香港客户修复,我就没有用这个,感觉应该没事。后来客户反馈说是机器有自激,我当时一紧张,难道。。。我让客户返回来,因为不方便运输作罢。后来一段时间后,客户说自己鼓捣好了,咋回事?
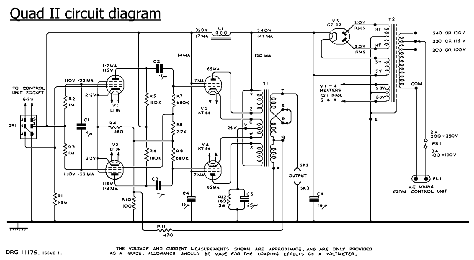
  上面的QUAD II电路图,如果您有看不清楚元件数值的,可以参考我自己绘制的QUAD II:
 
  这些年来,经我手维修过的各种古董变压器,比如麦景图(McIntosh)、西电(Western Electric)、Audionote、LEAK、TRIAD、Williamson等有不少,精力有限,并未整理归档。有时间我会找一些典型的修理案例分享给大家。
 
 
 
 
 
 

用户评论(共0条评论)

  • 暂时还没有任何用户评论
总计 0 个记录,共 1 页。 第一页 上一页 下一页 最末页
用户名: 匿名用户
E-mail:
评价等级:
评论内容:
验证码: captcha